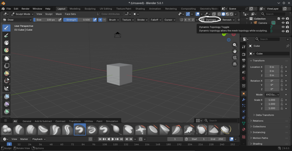
When I first started using Blender, I was using the edit mode to try to finagle the vertices into where I wanted them, which would, eventually, after DAYS of working, make a half-acceptable mesh. But in Blender there is a third mode called sculpting mode. I tried it, but it just made the geometry odd. THEN, when my mom started using Blender, she made some really amazing cat chess pieces (See her website for more on those!). I asked her how she made them, and she told me she was using the sculpting mode. I was astonished, and immediately looked up what I was doing wrong. Apparently, there’s this dynamic topology (Dyntopo) mode checkbox that is automatically turned off that allows you to actually add geometry instead of using the current geometry. Turning dyntopo off would be usable on higher geometry meshes, or when you want to edit something after vertex painting it, but otherwise you’d probably want to turn it on. I’ve included an image below with where you can find the checkbox.

